Persamaan Dan Pertidaksamaan Nilai Mutlak Satu Variabel

Jan 28, 2021

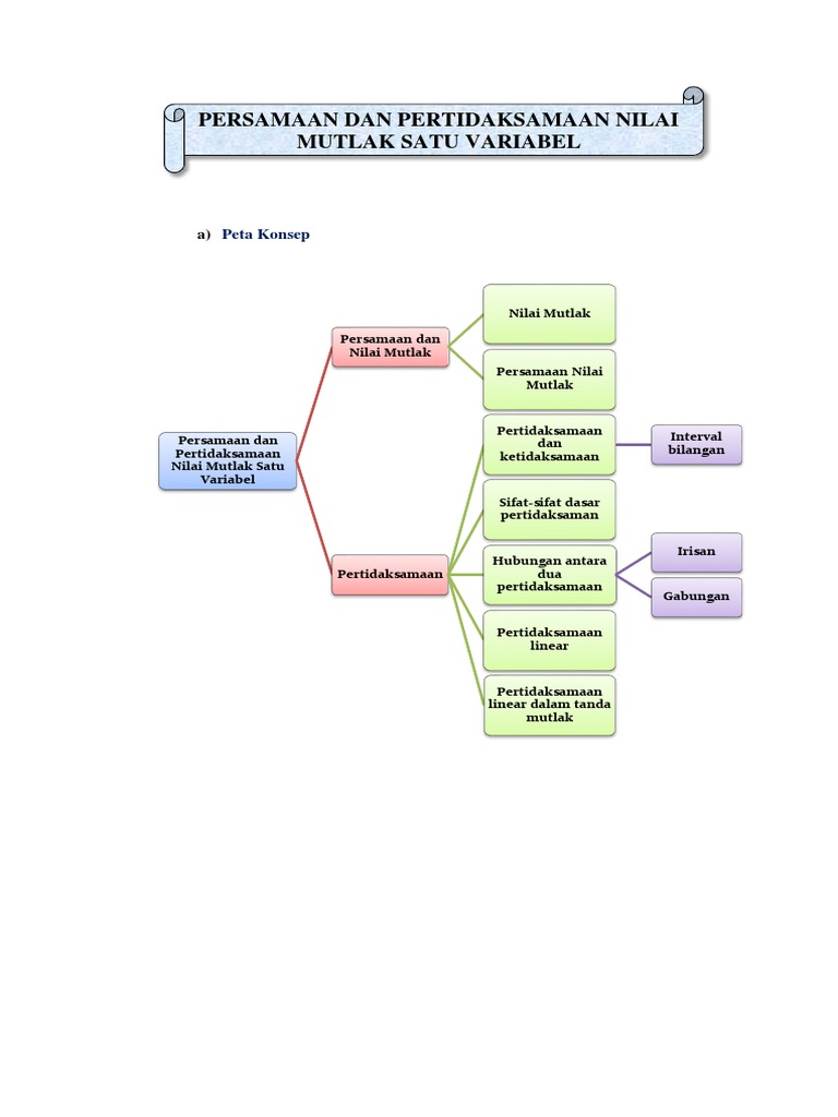
Masalah persamaan dan pertidaksamaan nilai mutlak Contoh Soal Pertidaksamaan Nilai Mutlak Linear Satu Variabel Dan Pembahasannya Contoh Soal Pertidaksamaan Nilai Mutlak Linear Satu Variabel Dan Pembahasannya persamaan dan pertidaksamaan linear satu variabel yang memuat nilai m… Pertidaksamaan Nilai Mutlak - Rumus, Sifat, Konsep & Contoh Soal persamaan dan pertidaksamaan nilai mutlak linear satu variabel #part 1 - YouTube MATEMATIKA WAJIB KELAS X PERSAMAAN DAN PERTIDAKSAMAAN NILAI MUTLAK LINEAR SATU VARIABEL BAGIAN 2 01. Persamaan Dan Pertidaksamaan Nilai Mutlak Persamaan dan Pertidaksamaan Nilai Mutlak Linear Satu Variabel - Matematika Bab 1 Persamaan dan Pertidaksamaan Nilai Mutlak Linear Satu Variabel.pdf Jelaskan rumus persamaan dan pertidaksamaan nilai mutlak linear satu variabel! - Brainly.co.id Bab I. Persamaan dan Pertidaksamaan Nilai Mutlak Linear Satu Variabel. Bagian 1. Konsep Nilai Mutlak - YouTube Contoh Soal Pertidaksamaan Nilai Mutlak Linear Satu Variabel Kelas 10 Contoh Soal Nilai Mutlak Beserta Kunci Jawaban + Pembahasan Rpp 10.3.1 (restu sri rahayu) Kelas X Mat BG by Abdullah SMAN 1 Genteng - issuu Contoh Soal Pertidaksamaan Nilai Mutlak Satu Variabel Dan Penyelesaiannya | Blog Pendidikan Pertidaksamaan Nilai Mutlak Bentuk Pecahan | idschool persamaan dan pertidaksamaan linear satu variabel yang memuat nilai m… Pertidaksamaan Nilai Mutlak Satu Variabel - Matematika Pertidaksamaan Nilai Mutlak Satu Variabel - Konsep, Contoh soal & Pembahasan - YouTube Bab 1 Pertidaksamaan Nilai Mutlak Kelas X - Cute766 MATEMATIKA WAJIB KELAS X PERSAMAAN DAN PERTIDAKSAMAAN NILAI MUTLAK LINEAR SATU VARIABEL BAGIAN 2 pertidaksamaan nilai mutlak linear satu variabel - Brainly.co.id Contoh Soal Pertidaksamaan Nilai Mutlak Linear Satu Variabel Kelas 10 RPP 1 Persamaan Dan Pertidaksamaan Linear Satu Variabel Yang Memuat Nilai Mutlak-1 Pertemuan Sifat-Sifat Persamaan dan Pertidaksamaan Nilai Mutlak - Wayae Belajar persamaan dan pertidaksamaan nilai mutlak linear satu variabel pdf - RumusRumus.com RPP NILAI MUTLAK Rpp 1 nilai mutlak2 Contoh Soal Pertidaksamaan Nilai Mutlak Linear Satu Variabel Persamaan Nilai Mutlak Linear Satu Variabel dan Contoh Soalnya ZONA MATEMATIKA: Persamaan dan Pertidaksamaan Nilai Mutlak Persamaan Nilai Mutlak Satu Variabel Beserta Contoh Dan Cara Menyelesaikannya pertidaksamaan nilai mutlak linear satu variabel - Brainly.co.id Contoh Soal Pertidaksamaan Nilai Mutlak Linear Satu Variabel Halaman all - Kompas.com DOC) RPP PERSAMAAN & PERTIDAKSAMAAN NILAI MUTLAK K13 REVISI | Louis Goloh - Academia.edu 5 PERSAMAAN DAN PERTIDAKSAMAAN NILAI MUTLAK BENTUK LINEAR SATU VARIABEL - TETAMATIKA Kementerian Pendidikan dan Kebudayaan Pertidaksamaan Nilai Mutlak Satu Variabel - Matematika √ Persamaan Nilai Mutlak Linier Satu Variabel: Materi, Konsep, Sifat, Soal Persamaan Nilai Mutlak Linear Satu Variabel dan Contoh Soalnya Persamaan Nilai Mutlak - Pengertian, Sifat dan Contoh Soal Contoh Soal Pertidaksamaan Nilai Mutlak Linear Satu Variabel √ Persamaan Nilai Mutlak Linier Satu Variabel: Materi, Konsep, Sifat, Soal RPP 1 Persamaan dan Pertidaksamaan Linear Satu Variabel yang Memuat Nilai Mutlak DOC) RPP Bab I Nilai Mutlak | Rahmat Suherman - Academia.edu LKS NILAI MUTLAK 1 Pages 1 - 4 - Flip PDF Download | FlipHTML5 Persamaan Dan Pertidaksamaan Nilai Mutlak Satu Variabel: Peta Konsep Lengkap dan mudah pertidaksamaan nilai mutlak tipe soal 1 - YouTube PERSAMAAN DAN PERTIDAKSAMAAN NILAI MUTLAK BENTUK LINEAR SATU VARIABEL.docx - PERSAMAAN DAN PERTIDAKSAMAAN NILAI MUTLAK BENTUK LINEAR SATU VARIABEL A | Course Hero Rpp nilai mutlak K13 MATEMATIKA WAJIB KELAS X PERSAMAAN DAN PERTIDAKSAMAAN NILAI MUTLAK LINEAR SATU VARIABEL BAGIAN 2 Matematika_X_Persamaan dan Pertidaksamaan Nilai Mutlak Linear Satu Variabel RPP KD 3.1 DAN 4.1 PERSAMAAN DAN PERTIDAKSAMAAN NILAI MUTLAK IMATH: Menyelesaikan Persamaan dan Pertidaksamaan Nilai Mutlak Persamaan Nilai Mutlak - Pengertian, Grafik, konsep, Contoh Soal Rpp Persamaan Dan Pertidaksamaan Nilai Mutlak Contoh Soal Dan Jawaban Pertidaksamaan Nilai Mutlak - Dunia Sosial Persamaan Nilai Mutlak Linear Satu Variabel dan Contoh Soalnya Persamaan Nilai Mutlak - Pengertian, Sifat dan Contoh Soal Rpp 1 spl dan nilai mutlak MODUL_PERSAMAAN_DAN_PERTIDAKSAMAAN_NILAI.docx - PERSAMAAN DAN PERTIDAKSAMAAN NILAI MUTLAK LINEAR SATU VARIABEL Kompetensi Dasar Menginterpretasikan | Course Hero Sifat-Sifat Persamaan dan Pertidaksamaan Nilai Mutlak - Wayae Belajar Persamaan dan Pertidaksamaan Nilai Mutlak Linear satu Variabel Part 1 - YouTube Persamaan dan Pertidaksamaan Linear Nilai Mutlak Satu Variabel - Edura Blog Contoh Soal Pertidaksamaan Nilai Mutlak Kelas 10 Lengkap Pembahasan - Cute766 Modul Persamaan dan Pertidaksamaan Nilai Mutlak Linear Satu Variabel YAYASAN TUHAN ITU ESA - ? Web viewMatematika. Materi Pokok: Persamaan Dan Pertidaksamaan Nilai Mutlak - [DOCX Document] Pertidaksamaan Nilai Mutlak | idschool √ Persamaan Nilai Mutlak Linier Satu Variabel: Materi, Konsep, Sifat, Soal Persamaaan Nilai Mutlak Linear Satu Variabel Halaman all - Kompas.com MATEMATIKA WAJIB KELAS X PERSAMAAN DAN PERTIDAKSAMAAN NILAI MUTLAK LINEAR SATU VARIABEL BAGIAN 1 persamaan dan pertidaksamaan linear satu variabel yang memuat nilai m… Persamaan dan Pertidaksamaan Nilai Mutlak Linear Satu Variabel - Matematika Contoh Soal Nilai Mutlak Pertidaksamaan Linear Satu Variabel | Kumpulan Soal pelajaran 7 SMK/MAK Kelas X Semester 1 - ppt download matemantika belajar matematika online instagram kumpulan soal pembahasan SMA persamaan dan pertidaksamaan nilai mutlak satu variab… in 2020 | Math, Math equations, Equation Contoh Soal Nilai Mutlak Beserta Kunci Jawaban + Pembahasan Penjelasan Detail Penjumlahan Persamaan Nilai Mutlak satu Variabel - YouTube Persamaan Nilai Mutlak - Pengertian, Sifat dan Contoh Soal Persamaan dan Pertidaksamaan Linear - ppt download RPP MATEMATIKA KELAS 10 MA KURIKULUM 2013 Persamaan dan Pertidaksamaan Nilai Mutlak Linear Satu Variabel UKBM 1 Persamaan Dan Pertidaksamaan Nilai Mutlak Contoh soal persamaan nilai mutlak dan penyelesaiannya + pembahasan – Soalfismat.com Pertidaksamaan Nilai Mutlak - Pengertian, Rumus, Sifat, Contoh Soal Nilai Mutlak: Persamaan dan Pertidaksamaan Nilai Mutlak Persamaan Nilai Mutlak : Penjelasan dan Contoh Soal Top PDF Materi:Persamaan dan Pertidaksamaan Nilai Mutlak DOC) ULANGAN HARIAN persamaan dan pertidaksamaan nilai mutlak TIPE A | Irma Rahmawaty - Academia.edu Pertidaksamaan Nilai Mutlak Bentuk Pecahan | idschool Contoh Soal Pertidaksamaan Nilai Mutlak dan Jawaban PERSAMAAN NILAI MUTLAK SATU VARIABEL 1. Identitas Contoh Soal Pertidaksamaan pada Dua Nilai Mutlak Linear Satu Variabel YAYASAN TUHAN ITU ESA - ? Web viewMatematika. Materi Pokok: Persamaan Dan Pertidaksamaan Nilai Mutlak - [DOCX Document] Persamaan Nilai Mutlak - Pengertian, Sifat dan Contoh Soal Pertidaksamaan Nilai Mutlak, Sifat-Sifat, Contoh Soal dan Pembahasan Soal Latihan | defantri.com Contoh Soal Pertidaksamaan Nilai Mutlak Dan Penyelesaiannya PERSAMAAN DAN PERTIDAKSAMAAN NILAI MUTLAK BENTUK LINEAR SATU VARIABEL – MATEMATIKA WONDERFULL MATEMATIKA WAJIB KELAS X PERSAMAAN DAN PERTIDAKSAMAAN NILAI MUTLAK LINEAR SATU VARIABEL BAGIAN 1

Soal Soal Un Smp Ipa

Soal Ujian Nasional Smk Matematika