Medan Magnetik

Jan 28, 2021

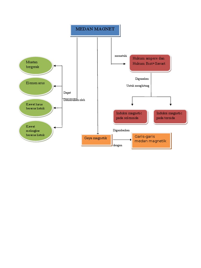
Medan Magnet | SILABUS Pelemahan Medan Magnet Bumi, Apakah Dampaknya? Halaman all - Kompas.com Medan Magnet - Pengertian, Materi Lengkap, Rumus, Contoh Soal Medan Magnet Adalah : Sifat, Prinsip dan Rumus Medan Magnet bentuk garis Medan magnet? beserta gambarnya! - Brainly.co.id Pengertian Medan Magnet, Sifat, Satuan, Rumus & Contoh Soal Prolog Materi - Definisi, Prinsip & Ragam Medan pada Batang Magnet | Zenius.net Medan Magnet : Pengertian, Sifat, Rumus & Contoh Soalnya Lengkap Gaya dan Medan Magnet Gambar 3.2. (a) Representasi sumber medan magnetik Bumi dengan model… | Download Scientific Diagram Medan Magnet di Sekitar Magnet kekuatan medan magnet | ardra.biz Medan Magnet - Pengertian, Materi Lengkap, Rumus, Contoh Soal Fisika - Magnet dan Medan Magnet - Pahamify | Teman Persiapan UTBK Rumus kuat medan magnet | ardra.biz Rumus Medan Magnet - Pengertian, Contoh Soal, Induksi, Sifat Miswatul Hasanah: Medan Magnet Bumi Contoh Soal Medan Magnet dan Pembahasanya Materi Medan Magnet: Rumus, Contoh Soal dan Penjelasannya … Medan Magnet - Pengertian, Materi Lengkap, Rumus, Contoh Soal √ [Materi Lengkap] Pengertian hingga Rumus-Rumus Medan Magnet Pengertian Medan Magnet, Sifat, Satuan, Rumus & Contoh Soal Magnet - Medan, Gaya, Bagian, Sifat, Hukum, Cara Membuat Apakah Manusia Bisa Menciptakan Medan Magnetik Sendiri? Mesin Listrik 2 Medan Listrik dan Medan Magnet Medan listrik - ppt download Rumus medan magnet Medan Magnet adalah Daerah Gaya Magnet – aksiografi.com DESYANI AMBARWANTI-E-BOOK MEDAN MAGNET) Cara Menghitung Besar Induksi Magnetik | idschool Medan Magnet di Sekitar Kawat Melingkar Pengertian Medan Magnet Dan Karakteristik Medan Magnet jika medan magnetik sama dengan gaya dibagi perkalian antara arus dan panjang , buktikan bahwa - Brainly.co.id Menghitung Besar Medan Magnet pada Kawat Lurus dan Kawat Melingkar | Fisika Kelas 12 Medan magnet: Pengertian, Sifat, kegunaan, jenis, rumus, dampak, contoh | (definisi dan penjelasan) ApaYangDimaksud.com Medan Magnet - Rumus, Pengertian, Materi Lengkap, Contoh Soal Bab 3 Medan Magnetik | Fisika Kelas XII | Erlangga | Kurtilas – SolusiWIKI Medan Magnet dan Induksi Elektromagnet | Muthia Ichsani Medan Magnet - Pengertian, Penyebab, Pembuatan, Rumus, Contoh Soal Apa Perbedaan | Medan Listrik dan Medan Magnet Medan Magnet oleh Arus Listrik - Fisika Kelas XII - YouTube Induksi Magnetik di Sekitar Kawat Lurus Berarus Listrik Halaman all - Kompas.com Medan Magnet : Pengertian, Visualisasi, Pengukuran, Rumus dan Contoh Soalnya Lengkap | TutorialBahasaInggris.Co.Id Fisika - Magnet dan Medan Magnet - Pahamify | Teman Persiapan UTBK Medan Magnet Rangkuman Materi Kemagnetan: Medan Magnet pada Kumparan dan Arus Listrik √ [Materi Lengkap] Pengertian hingga Rumus-Rumus Medan Magnet Medan magnetik Fluksi Medan Magnet | Dasar Elektromagnetik | INFO-ELEKTRO BAB 7 MEDAN MAGNETIK Aurora  “curtain” several hundred kilometers high, several thousand kilometers long, but less than 1 km thick. - ppt download Medan Magnetik – E-Learning Fisika Berita Medan Magnet Bumi Terbaru Hari Ini - National Geographic Medan Magnet Secara Lengkap - Ngelmu Medan Magnet Disekitar Arus Listrik - Berpendidikan.Com Medan Magnet : Pengertian, Sifat, Rumus & Contoh Soalnya Lengkap Peta Konsep Medan Magnet Medan Magnetik Pengertian Medan Magnet, Sifat, Satuan, Rumus & Contoh Soal Medan Magnet Bumi dari Luar Angkasa | IPTEK: Laporan seputar sains dan teknologi dan lingkungan | DW | 20.02.2012 Kekuatan Medan Magnet Bumi Melemah, Bergerak Cepat dari Kanada ke Siberia, Ini Dampaknya! - Tribun Medan Medan Magnet | Pengertian dan Definisi | Kamus Q MEDAN MAGNET praktikum klp 2.docx Medan Magnet (KD 3)-converted.pdf - Modul Pembelajaran KD 3 Medan magnet Komptensi Inti 3 Menahami menerapkan menganalisa dan mengevaluasi pengetahuan | Course Hero Medan Magnetik - dinus.ac.· Medan magnet adalah ruang di sekitar magnet yang gaya tarik/tolaknya masih … putaran garis-garis medan magnetik. contoh; … Kerjakan soal-soal - [PDF Document] medan magnet | Belajar Fisika Asyik dan Menyenangkan Pengertian Gelombang Elektromagnetik, Energi, Medan Listrik dan Magnetik, Rapat Energi, Intesitas, Rumus Fisika, Contoh Soal, Jawaban Konsep Dasar Medan Magnetik Jenjang SMA - Perlambang Fisika Apakah Manusia Bisa Menciptakan Medan Magnetik Sendiri? PDF) Medan magnetik dalam bahan Cara Memperkuat Medan Magnet pada Elektromagnet | teknik-otomotif.com Induksi dan Fluks Magnetik Bersama Contoh Soal dan Jawaban Kutub Utara Medan Magnet Bumi Menuju Rusia, Ilmuwan Bingung - Tekno Tempo.co Cara Menentukan Medan Magnet di Sekitar Arus Listrik - INIRUMAHPINTAR.com Medan Magnet memiliki keunikan sebagai bagian dari ikmu fisika - ujiansma.com Materi Medan Magnet: Rumus, Contoh Soal dan Penjelasannya … Medan magnetik Medan Magnet Kawat Melingkar Berarus | Fisika Sekolah Biot-Savard 2:Langkah-langkah menghitung Medan magnet pada Busur Lingkaran - YouTube Medan Elektromagnet Pengertian, Sifat Dan Macam-Macam Medan Magnet Serta Penjelasannya Lengkap – Pelajaran Sekolah Online Soal Fisika SMA Kelas 12 Tentang Medan Magnetik dan Pembahasannya - myrightspot.com Pengertian Gaya Magnetik, Gaya Lorentz, Contoh Soal, Rumus, Praktikum, Jawaban, Penghantar, Arus Listrik, Medan Magnet, Garis Lurus, Spiral, Sejajar, Lingkaran, Fisika Medan Magnet Sekitar Kumparan Berarus | TN Elektro PPT - Medan Magnetik PowerPoint Presentation, free download - ID:4037418 Medan magnet North Magnetic Pole Craft Magnet Garis medan magnet, lainnya, teks, spiral png | PNGEgg Medan Magnet dan Induksi Elektromagnet – Anggara Trisna Nugraha S.T M.T Lintasan Partikel yang Bergerak Tegak Lurus Garis Medan Magnetik | FOKUS FISIKA Medan Magnet - Rumus, Pengertian, Materi Lengkap, Contoh Soal Bab 3 Medan Magnetik | Fisika Kelas XII | Erlangga | Kurtilas – SolusiWIKI Menghitung Besar Medan Magnet pada Kawat Lurus dan Kawat Melingkar | Fisika Kelas 12 Medan Magnet Teori Kemagnetan dan Medan Magnet DOC) Pratikum 1 Medan Magnet pada Selonoida LFME M. WIKO RIALDI KELOMPOK 13 | M. Wiko Rialdi - Academia.edu Perubahan tak terduga medan magnet Bumi yang bisa pengaruhi GPS di ponsel - BBC News Indonesia Induksi Magnetik pada Kawat Lingkaran Berarus Listrik Medan Magnetik. - ppt download Bantahan LAPAN Soal Kutub Magnet Bumi yang Terbalik: Tidak Bikin Kiamat - Global Liputan6.com BELAJAR DENGAN MUDAH TENTANG MATERI MEDAN MAGNET PADA FISIKA - DOMINIC NEWS MEDAN MAGNET Bab-6 Medan Magnet medan magnet modif

Soal Tentang Anekdot

Teori Perilaku Produsen Dalam Ekonomi Mikro