Apa Tujuan Pendirian Voc

Jan 27, 2021

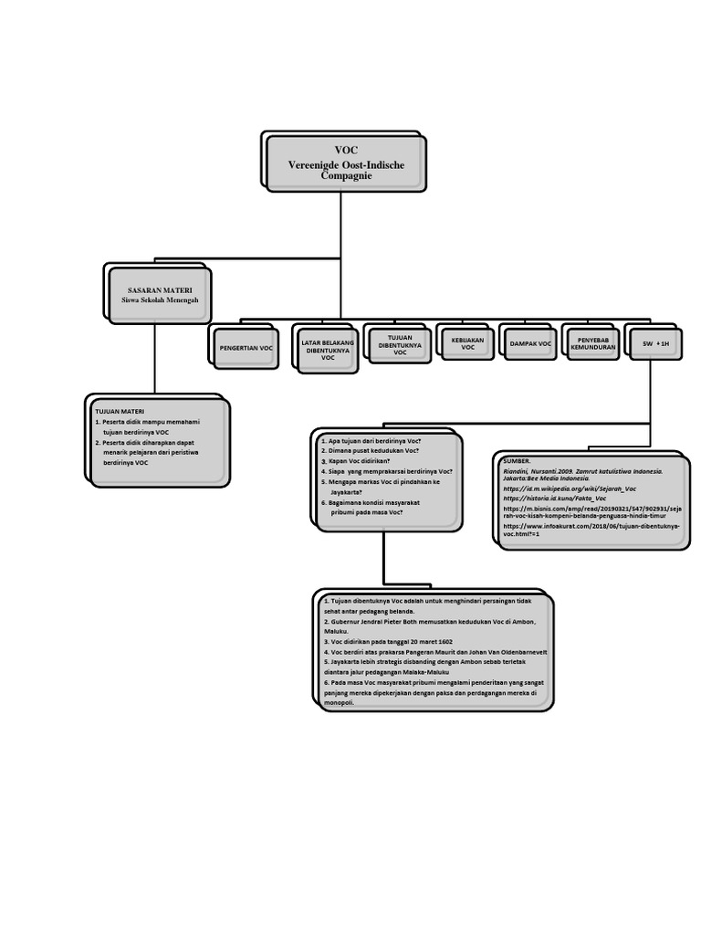
Tujuan VOC : Sejarah, Kegiatan,Hak Istimewa,Sistem Birokrasi √ Hak Istimewa VOC : Sejarah, Kebijakan, Tujuan, Latar Belakang Tujuan VOC Didirikan di Indonesia Beserta Hak-Hak & Latar Belakangnya 5 Tujuan Dibentuknya VOC Beserta Sejarah dan Latar Belakangnya | merdeka.com Tujuan Dibentuknya VOC di Indonesia Pada Tahun 1602 6 Tujuan VOC Di Indonesia dan Hak Istimewa VOC Di Indonesia apa tujuan pendirian voc - Brainly.co.id Tujuan Didirikan Voc Adalah Sebagai Berikut Kecuali – Australia apa tujuan pendirian voc - Brainly.co.id √VOC Adalah: Pengertian, Latar Belakang,Tujuan,Hak Istimewa Sejarah Berdirinya VOC di Indonesia Paling Lengkap - Sejarah Lengkap 7 Tujuan Didirikan VOC di Indonesia Beserta Hak-hak Istimewanya | merdeka.com PAT PKKn 8 - Flipbook by nh.160707 | FlipHTML5 vereenigdeoostindischecompagnie Instagram posts (photos and videos) - Picuki.com apa tujuan pendirian voc - Brainly.co.id Inilah sejarah singkat VOC di Indonesia dan kebangkrutannya Apa itu VOC? Ini sejarah singkat VOC, awal masuk ke Indonesia, dan kebangkrutannya Driwancybermuseum’s Blog | Just another WordPress.com site | Page 33 Reproducing Political Islam in Java: The Role of PDF) PESANTREN’S RESISTANCE AGAINST CULTURAL GLOBALIZATION The Japan historic Collections During Edo Period | Driwancybermuseum’s Blog Namosain; An Expression of Dakwah and Life best top 10 souvenir belanda brands and get free shipping - fnjhckd8 Untitled Peta Konsep Voc kitab-undang-undang-tanjung-tanah-naskah-melayu-tertua[1] Pages 1 - 50 - Flip PDF Download | FlipHTML5 APAKAH TUJUAN VOC DIDIRIKAN - Brainly.co.id The Adventure Of The Dutchseaman With VOC Ship To Indonesia,Formosa,Deshima Japan and Korea in 17th Century | Driwancybermuseum’s Blog Alasan Voc Diberi Hak Istimewa oleh Pemerintah Belanda – Sridianti.com Hak Istimewa VOC - Kepanjangan, Tujuan Dan Kebijakan VOC 𝐝 𝐡 𝐢 (inactive) FREE TAG T-O ANW! on Twitter: “… " Proceedings the Knowledge City | Southeast Asia | Monsoon history Crossword Puzzles - Crossword Labs history Crossword Puzzles - Crossword Labs PDF) The history of pathology in Indonesia Trussty Jasmine: Did u know Apa itu VOC? Ini sejarah singkat VOC, awal masuk ke Indonesia, dan kebangkrutannya 2011 | Driwancybermuseum’s Blog | Page 43 Darul Islam (Indonesia) - Wikipedia Namosain; An Expression of Dakwah and Life apa tujuan didirikannya voc history Crossword Puzzles - Crossword Labs ▷ #Cmiiw - Instagram hashtag Photos & Videos • JolyGram The Adventure Of The Dutchseaman With VOC Ship To Indonesia,Formosa,Deshima Japan and Korea in 17th Century | Driwancybermuseum’s Blog top 10 most popular keripik usus ideas and get free shipping - 9k7mh61a The Archives of the Dutch East India Company (VOC) and the Local Institutions in Batavia (Jakarta) - PDF Free Download history Crossword Puzzles - Crossword Labs Fading Steps REGIME CHANGE, DEMOCRACY AND ISLAM THE CASE OF INDONESIA - PDF Free Download best top 10 souvenir belanda brands and get free shipping - fnjhckd8 Rasa not so sayang? – Visual Unspun PDF) Banyuwangi Angklung Caruk Festival: Aesthetic Reconstruction in Cultural Commodification Practice 2011 | Driwancybermuseum’s Blog | Page 43 Tujuan Awal Belanda Membentuk Voc Pada Tahun 1602 Adalah - Seputar Bentuk 1.Siapakah tokoh Belanda yang menerapkan sistem tanam paksa?2.Apa nama organisasi perdagangan yang - Brainly.co.id vereenigdeoostindischecompagnie Instagram posts (photos and videos) - Picuki.com top 10 largest sejarah indonesia modern ideas and get free shipping - 43j1jk32 PPI Bursa - Photos | Facebook Merajut Senja di Panti Jompo - Personal Homepage of DR. Willy R ▷ #Cmiiw - Instagram hashtag Photos & Videos • JolyGram Indonesian Idf [2nv8e8emjrlk] vereenigdeoostindischecompagnie Instagram posts (photos and videos) - Picuki.com 🅱️ 25+ Best Memes About Shab E Barat | Shab E Barat Memes best top 10 souvenir belanda brands and get free shipping - fnjhckd8 Prambanan - Wikipedia PDF) PARADIGMA PEMIKIRAN TAWASSUL DAN TABARRUK SAYYID AHMAD BIN ZAINI DAHLAN DITENGAH MAYORITAS TEOLOGI MADZHAB WAHABY 2011 | Driwancybermuseum’s Blog | Page 43 Politik Etis: Latar Belakang, Isi, Tujuan, Penyimpangan ▷ #Cmiiw - Instagram hashtag Photos & Videos • JolyGram Peraturan Dagang VOC dan Dampaknya Bagi Bangsa Indonesia Fading Steps Tou Minahasa Melbourne Sejarah VOC - Pengertian, Tujuan dan Faktor serta Pembubaran VOC top 10 most popular keripik usus ideas and get free shipping - 9k7mh61a Jelaskan apa yang dimaksud dengan VOC dan sebutkan tujuan didirikannya - Brainly.co.id Driwancybermuseum’s Blog | Just another WordPress.com site | Page 33 Classic Georgia 2017-11-27T16:01:39+00:00 monthly 0.1 http - PDF Free Download The Floating Mass - Part 1 by Ashley Adams - issuu Bank Indonesia - Wikipedia 2011 | Driwancybermuseum’s Blog | Page 43 top 9 most popular api sejarah list and get free shipping - 5jn658h3 kitab-undang-undang-tanjung-tanah-naskah-melayu-tertua[1] Pages 1 - 50 - Flip PDF Download | FlipHTML5 kelas05_ips_endang-linda by s. van selagan - issuu Kapan VOC Didirikan ? Berikut Penjelasan Tentang Proses Pembentukan VOC – Pelajaran Sejarah Menjelaskan mengapa VOC didirikan, apa tujuannya dan bagaimana akibatnya bagi bangsa indonesia - Brainly.co.id ▷ #Cmiiw - Instagram hashtag Photos & Videos • JolyGram Tujuan Didirikan Voc Adalah Sebagai Berikut Kecuali – Australia PAT PKKn 8 - Flipbook by nh.160707 | FlipHTML5 Apa itu VOC? Ini sejarah singkat VOC, awal masuk ke Indonesia, dan kebangkrutannya 🅱️ 25+ Best Memes About Shab E Barat | Shab E Barat Memes top 10 most popular keripik usus ideas and get free shipping - 9k7mh61a Fading Steps driwancybermuseum | Driwancybermuseum’s Blog | Page 83 Paint Color Gourmet Honey Sewu - Wikipedia Jelaskan apa yang dimaksud dengan VOC dan sebutkan tujuan didirikannya - Brainly.co.id Hak Oktroi: Pengertian dan Isinya Halaman all - Kompas.com Pengertian VOC, Sejarah, Hak Istimewa, & Tujuan Dibentuknya Bring me men to match my mountains, Bring me men to match my plains, Men with empires in their purpose And new eras in their bra

Lirik Lagu Apuse Lengkap

Johannes Itten