Materi Elastisitas Dan Hukum Hooke

Jan 28, 2021

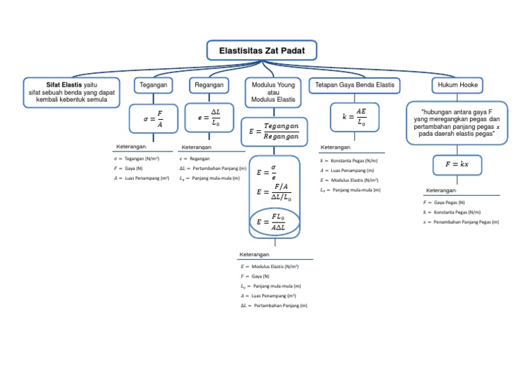
Hukum hooke dan elastisitas √ Elastisitas dan Hukum Hooke (Rumus & Contoh Soal) 3. a. ppt hyperlink elastisitas dan hukum hooke Elastisitas dan Hukum Hooke Hukum Hooke, Elastisitas Fisika - Pengertian, Rumus, dan Contoh Soal Bab 6 Elastisitas. - ppt download Hukum Hooke : Pengertian, Aplikasi, Bunyi, Rumus, Contoh Soal PDF) Modul Fisika part 1 Elastisitas dan Hukum Hooke | Yulia … Modulus Elastisitas dan Hukum Hooke Beserta Contoh dan Pembahasan … Elastisitas dan Hukum Hooke - Pengertian, Sifat, Rumus dan Contohnya Elastisitas dan Hukum Hooke Beserta Rumus dan Contohnya - Belajar … Elastisitas dan Hukum Hooke - Pengertian, Sifat, Rumus dan Contohnya PDF) ELASTISITAS DAN HUKUM HOOKE | Danastri Shahnaz - Academia.edu Rangkuman Materi Elastisitas Dan Hukum Hooke PDF By Synaoo.com 3. a. ppt hyperlink elastisitas dan hukum hooke Rangkuman Materi Elastisitas dan Hukum Hooke RRI Prolog Materi - Definisi, Prinsip & Persamaan pada Hukum Hooke … Elastisitas LKPD ELASTISITAS DAN HUKUM HOOKE.docx Kelas XI SEMESTER 1 ELASTISITAS - ppt download elastisitas.pdf Hukum Hooke | Science Education Modulus Elastisitas dan Hukum Hooke Beserta Contoh dan Pembahasan … Hukum Hooke tentang Elastisitas | Materi Fisika SMA/SMK - YouTube Laporan Praktikum Fisika Elastisitas dan Hukum Hooke | Alymandaku Konsep dan Contoh Soal Elastisitas dan Hukum Hooke - Fisika SMA … Pengertian Hukum Hooke, Sejarah, Teori, Rumus dan Aplikasi Konsep Dan Contoh Soal Elastisitas Dan Hukum Hooke Pengertian Hukum Hooke beserta Teori dan Rumusnya Hukum Hooke √ [Lengkap] Hukum Hooke: Pengertian, Bunyi, Rumus & Contoh! PDF) IDENTIFIKASI MISKONSEPSI SISWA KELAS X PADA MATERI … Elastisitas dan Hukum Hooke Konsep dan Contoh Soal Elastisitas dan Hukum Hooke - Fisika SMA … LKPD Hukum Hooke Dan Elastisitas ELASTISITAS PEGAS DAN HUKUM HOOKE KELAS 11 ( Materi + Soal + … ELASTISITAS DAN HUKUM HOOKE.pptx - ELASTISITAS DAN HUKUM HOOKE … Elastisitas Hukum Hooke: Pengerian Gaya Pemulih Rumus Konstanta … Pengertian, Konsep, Rumus, dan Aplikasi Hukum Hooke demo.dokumen.tips/img/414x310/reader011/slide/2… FISIKA: ELASTISITAS DAN HUKUM HOOKE RPP Elastisitas Dan Hukum Hooke Elastisitas dan Hukum Hooke Apa isi materi Elastisitas dan Hukum Hooke - Les Online Fisika DOC) MAKALAH FISIKA (ELASTIS DAN HUKUM HOOKE | shinta ayu … Catatan tentang Fisika kelas 11: - Clear Bahan Ajar Elastisitas Dan Hukum Hooke Pdf - Guru Paud Fisika Kelas 11 | Elastisitas Zat Padat dan Hukum Hooke Elastisitas Fisika – Pengertian, Rumus, Hukum Hooke, Dan Contoh … Materi Elastisitas dan Hukum Hooke Fisika Lengkap » Synaoo.com Materi Elastisitas dan Hukum Hooke - DoniNurdians Elastisitas dan Hukum Hooke Beserta Rumus dan Contohnya - Belajar … Rpp Elastisitas Dan Hukum Hooke Materi Fisika SMA Hukum Hooke & Sususan Pegas - Fiska Kelas XI - YouTube Fisika Kelas 11 | Elastisitas Zat Padat dan Hukum Hooke Materi RIngkas Fisika - Elastisitas bahan Hukum Hooke : Pengertian, Bunyi Hukum, Rumus, Besaran Dan Contoh … Top PDF Elastisitas dan Hukum Hooke Ringkasan Materi Dan Pembahasan UN Fisika Tentang Elastisitas … ELASTISITAS DAN HUKUM HOOKE - PDF Download Gratis Elastisitas Hukum Hooke: Pengerian Gaya Pemulih Rumus Konstanta … LKS Elastisitas FISIKA: ELASTISITAS DAN HUKUM HOOKE Fisika Kelas 11 | Elastisitas Zat Padat dan Hukum Hooke 9. sma kelas x rpp kd 3.6 dan 4.6 elastisitas dan hukum hooke (karlin… Contoh Soal Elastisitas dan Hukum Hooke- Fisika SMA/ MA Kelas 11 … √ Bunyi, Soal, Rumus, Aplikasi Hukum Hooke (Elastisitas) Modulus Elastisitas dan Hukum Hooke Beserta Contoh dan Pembahasan … Kelas 11 materi elastisitas & hukum hooke (tlg kasi cara & … Rpp Elastisitas Dan Hukum Hooke kurikulum 2013 Lampiran 1 RENCANA PELAKSANAAN PEMBELAJARAN (RPP) : Elastisitas … Fisika Kelas 11 | Elastisitas Zat Padat dan Hukum Hooke Tutorial PhET materi Elastisitas dan Hukum Hooke - YouTube 9. sma kelas x rpp kd 3.6 dan 4.6 elastisitas dan hukum hooke (karlin… Mind Mapping Elastisitas A. Peta Konsep Elastisitas | Fisika Memang Asyik Pengaruh Model Inquiry Training Terhadap Hasil Belajar Siswa Pada … Contoh Soal Gaya Pegas Seri Dan Paralel Konsep dan Contoh Soal Elastisitas dan Hukum Hooke - Fisika SMA … DOC) Contoh LKS Hukum Hooke 1 1 | Ukhti Mutia - Academia.edu Contoh Soal Elastisitas Konsep Elastisitas Fisika Youtube - Cute766 Elastisitas dan Hukum Hooke – Learning of Science GENERASI FISIKA: MATERI FISIKA XI : BAB 2 ELASTISITAS DAN HUKUM HOOKE 3. a. ppt hyperlink elastisitas dan hukum hooke RETRACTED: PENGARUH PENGGUNAAN LKS BERBASIS INKUIRI TERBIMBING … Hukum Hooke : Pengertian, Aplikasi, Bunyi, Rumus, Contoh Soal BLOGnya WaOde: Materi dan Pembahasan Soal Elastisitas dan Hukum Hooke RPP Elastisitas Dan Hukum Hooke Hukum Hooke - Pengertian, Rumus, Materi, Bunyi, Dasar Teori, dan … Hukum Hooke | Fisika SMA FISIKA ELASTISITAS DAN HUKUM HOOKE - SOAL(1) - FISIKA11 (Kursus … Hukum Hooke, Elastisitas Fisika - Pengertian, Rumus, dan Contoh Soal Bahan Ajar Elastisitas Dan Hukum Hooke Pdf - Guru Paud Elastisitas dan Hukum Hooke by mardiah toha ELASTISITAS DAN HUKUM HOOKE - PDF Download Gratis Materi Elastisitas dan Hukum Hooke Fisika Lengkap » Synaoo.com PDF) PENGEMBANGAN INSTRUMEN PENILAIAN HASIL BELAJAR FISIKA … Laporan praktikum fisika Hukum Hooke 9. sma kelas x rpp kd 3.6 dan 4.6 elastisitas dan hukum hooke …

Berikut Ini Merupakan Contoh Faktor Abiotik Yang Mempengaruhi Faktor Biotik Yaitu

Salah Satu Permasalahan Pokok Ekonomi Klasik Adalah

>